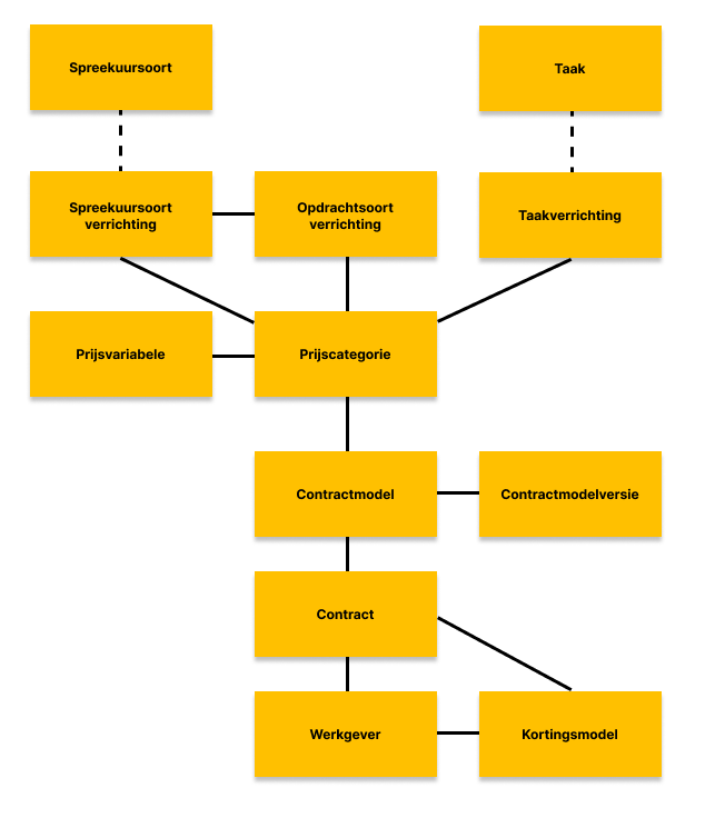
De CMM module bestaat uit verschillende onderdelen. In onderstaande afbeelding wordt weergegeven hoe deze onderdelen aan elkaar verbonden zijn.

'Contractmodel' staat centraal in de structuur. Alles boven dit blokje komt samen in een contractmodel. Het conctractmodel kan bestaan uit verschillende versies die ieder een eigen inrichting kunnen hebben.
Hoe elk onderdeel individueel werkt, wordt uitgelegd in de volgende hoofdstukken.